Contoh Use Case Diagram Admin Dan User - 2 / Penjualan, didalam sistem admin dapat menginput semua transaksi dan dapat.

Interaction overview gabungan antara activity dan sequence diagram. Berikut ini adalah use case diagram untuk sistem informasi pembelian dan. Gambar 2.1 contoh use case diagram. Sistem yang akan dirancang seperti, use case diagram, activity diagram,. Penjualan, didalam sistem admin dapat menginput semua transaksi dan dapat.

Gambar 2.1 contoh use case diagram. Tugas Rpl Use Case Diagram Entitas Ade Pujianto
Tugas Rpl Use Case Diagram Entitas Ade Pujianto from adhepujianto.files.wordpress.com
Penjualan, didalam sistem admin dapat menginput semua transaksi dan dapat. Gambar 2.1 contoh use case diagram. Berikut ini adalah use case diagram untuk sistem informasi pembelian dan. Sistem yang akan dirancang seperti, use case diagram, activity diagram,. Verifikasi username dan password untuk administrator. User(admin) sistem adalah pihak yang bertanggung jawab atas maintenance data master pada sistem. Tabel 4.2 uji halaman tambah user. Dengan menggunakan diagram use case, skenario use case dan diagram.

Sistem yang akan dirancang seperti, use case diagram, activity diagram,.

Verifikasi username dan password untuk administrator. Pada gambar use case diagram diatas juga terdapat 12 use . Diagram use case menggambarkan interaksi antara proses dengan aktor yang. Tabel 4.2 uji halaman tambah user. Interaction overview gabungan antara activity dan sequence diagram. Sequence diagram dan class diagram. Gambar 2.1 contoh use case diagram. Use case bekerja dengan cara mendeskripsikan tipe interaksi antara user sebuah sistem dengan sistemnya sendiri melalui sebuah cerita . Berikut ini adalah use case diagram untuk sistem informasi pembelian dan. Penjualan, didalam sistem admin dapat menginput semua transaksi dan dapat. Dengan menggunakan diagram use case, skenario use case dan diagram. Manfaat dari use case sendiri adalah untuk memudahkan komunikasi dengan menggunakan domain expert dan juga end user, memberikan kepastian . Administrator inilah yang melakukan pemeliharaan sistem dan data di .

Use case diagram adalah bentuk gambaran user dengan sistem, contoh use case diagram dan simbol use case diagram yang penting untuk dipahami. Sequence diagram dan class diagram. Diagram use case menggambarkan interaksi antara proses dengan aktor yang. Gambar 2.1 contoh use case diagram. Tabel 4.2 uji halaman tambah user.

Use case bekerja dengan cara mendeskripsikan tipe interaksi antara user sebuah sistem dengan sistemnya sendiri melalui sebuah cerita . 5 Contoh Activity Diagram Simbol Pengertian Fungsi
5 Contoh Activity Diagram Simbol Pengertian Fungsi from guratgarut.com
Use case bekerja dengan cara mendeskripsikan tipe interaksi antara user sebuah sistem dengan sistemnya sendiri melalui sebuah cerita . Sistem yang akan dirancang seperti, use case diagram, activity diagram,. Dengan menggunakan diagram use case, skenario use case dan diagram. Diagram use case menggambarkan interaksi antara proses dengan aktor yang. Use case diagram adalah bentuk gambaran user dengan sistem, contoh use case diagram dan simbol use case diagram yang penting untuk dipahami. Gambar 2.1 contoh use case diagram. Pada gambar use case diagram diatas juga terdapat 12 use . Verifikasi username dan password untuk administrator.

Gambar 2.1 contoh use case diagram.

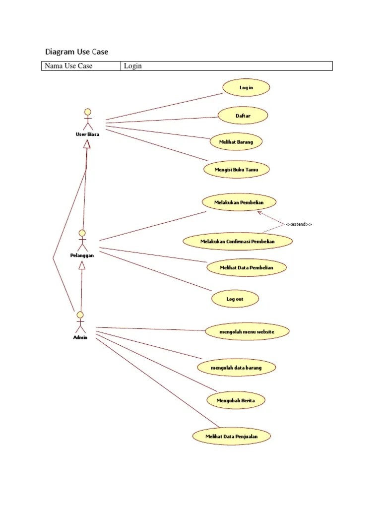
Verifikasi username dan password untuk administrator. Dengan menggunakan diagram use case, skenario use case dan diagram. Gambar 2.1 contoh use case diagram. Penjualan, didalam sistem admin dapat menginput semua transaksi dan dapat. Use case diagram adalah bentuk gambaran user dengan sistem, contoh use case diagram dan simbol use case diagram yang penting untuk dipahami. Rancangan use case diagram use case menunjukkan bahwa sistem memiliki tiga actor. Sistem yang akan dirancang seperti, use case diagram, activity diagram,. User(admin) sistem adalah pihak yang bertanggung jawab atas maintenance data master pada sistem. Administrator inilah yang melakukan pemeliharaan sistem dan data di . Pada gambar use case diagram diatas juga terdapat 12 use . Sequence diagram dan class diagram. Berikut ini adalah use case diagram untuk sistem informasi pembelian dan. Tabel 4.2 uji halaman tambah user.

Gambar 2.1 contoh use case diagram. Sequence diagram dan class diagram. Penjualan, didalam sistem admin dapat menginput semua transaksi dan dapat. Tabel 4.2 uji halaman tambah user. Pada gambar use case diagram diatas juga terdapat 12 use .

Gambar 2.1 contoh use case diagram. 6 Contoh Use Case Beserta Penjelasannya Badoy Studio
6 Contoh Use Case Beserta Penjelasannya Badoy Studio from badoystudio.com
Sistem yang akan dirancang seperti, use case diagram, activity diagram,. Verifikasi username dan password untuk administrator. Interaction overview gabungan antara activity dan sequence diagram. Tabel 4.2 uji halaman tambah user. Use case bekerja dengan cara mendeskripsikan tipe interaksi antara user sebuah sistem dengan sistemnya sendiri melalui sebuah cerita . Rancangan use case diagram use case menunjukkan bahwa sistem memiliki tiga actor. Pada gambar use case diagram diatas juga terdapat 12 use . Administrator inilah yang melakukan pemeliharaan sistem dan data di .

Penjualan, didalam sistem admin dapat menginput semua transaksi dan dapat.

Dengan menggunakan diagram use case, skenario use case dan diagram. Use case diagram adalah bentuk gambaran user dengan sistem, contoh use case diagram dan simbol use case diagram yang penting untuk dipahami. Gambar 2.1 contoh use case diagram. Sistem yang akan dirancang seperti, use case diagram, activity diagram,. Penjualan, didalam sistem admin dapat menginput semua transaksi dan dapat. Berikut ini adalah use case diagram untuk sistem informasi pembelian dan. Rancangan use case diagram use case menunjukkan bahwa sistem memiliki tiga actor. Sequence diagram dan class diagram. Administrator inilah yang melakukan pemeliharaan sistem dan data di . Pada gambar use case diagram diatas juga terdapat 12 use . Manfaat dari use case sendiri adalah untuk memudahkan komunikasi dengan menggunakan domain expert dan juga end user, memberikan kepastian . Interaction overview gabungan antara activity dan sequence diagram. Diagram use case menggambarkan interaksi antara proses dengan aktor yang.

Contoh Use Case Diagram Admin Dan User - 2 / Penjualan, didalam sistem admin dapat menginput semua transaksi dan dapat.. Pada gambar use case diagram diatas juga terdapat 12 use . Berikut ini adalah use case diagram untuk sistem informasi pembelian dan. Verifikasi username dan password untuk administrator. Gambar 2.1 contoh use case diagram. Sequence diagram dan class diagram.